
Pour élargir votre grammaire intuitive, travaillez sur ces exemples :
• Écoutez-les sans les lire.
• Écoutez-les en les lisant à haute voix.
• Écoutez-les en les répétant.
Vous pouvez travailler tableau par tableau, ou les deux à la suite.
Phrases :
Groupe 1
Je suis bien contente de connaître Roméo. On s’essuie les pieds avant d’entrer. On ne parle pas au conducteur de bus. On s’ennuyait, alors, on est allés au cinéma.
Groupe 2
Alors, on prend le frais ? Qui a envie d’aller au cinéma ? Qu’a vu ton frère, en Afrique ? Qui a vu ton père ? Qui ton père a-t-il vu ? Qui a photographié ta soeur ? Qui ta soeur a-t-elle photographié ? Qui a photographié ta soeur ? Qui ta soeur a-t-elle photographié ? Comment va ton père ? Comment ton père va-t-il ? Où va ton père ? Où ton père va-t-il ? Où va travailler ta mère ? Où ta mère va-t-elle travailler ? Comment va-t-elle au travail ? Où va-t-il à vélo ? Les allocations sont-elles suffisantes pour payer la crèche du bébé ? Pourquoi les allocations chômage sont-elles payées tous les quinze jours ? À qui le professeur a-t-il donné 2 heures de colle ? Il a mangé tout le gâteau ? A-t-il mangé tout le gâteau ? Qu’a-t-il mangé ?
Groupe 3
Mon futur mari m’a découverte dans un bal, alors que nous nous étions déjà rencontrés plusieurs fois. Des cigarettes, je n’en ai pas. Des livres, j’en ai cinquante. Des livres, j’en ai possédé plusieurs. J’en possède deux, de ces livres. J’ai écrit une lettre à ma tante. Je lui ai écrit une lettre. J’ai parlé d’elle à mes amis. J’ai posé un napperon et un vase dessus. J’ai posé deux vases et j’ai mis un livre entre ceux-là.
Groupe 4
Vous nous avez lavés. Vous nous avez lavé les pieds. Les mains, vous nous les avez lavées hier. Tu nous as donné un livre. Tu nous l’as lu. Lire qc à qn Tu nous as ravis. Tu leur as donné un livre. Tu le leur as lu. Tu les as ravis.
Groupe 5
Moi, j’en veux bien un ! Toi, tu t’en vas. Lui , il ne sait rien. Elle, elle le sait. Nous, nous y allons Vous, vous le ferez. Eux, ils ont tort. Elles, elles ont raison.
Groupe 6
Voici les alliances. À l’église, tu nous les y donneras. Voici les maillots. Nous allons au stade. Tu nous y en donneras deux à chacun. Tu nous le donneras. ➜ Donne-le-nous. Tu le leur donneras. ➜ Donne-le-leur. Ne nous le donne pas. Ne le leur donne pas. Je le regarde passer. Je la vois travailler. Je l’ai entendue passer. Je le sens frémir. J'en vois passer. Je le fais travailler. Je la laisse passer. J'en fais sécher deux. Je sais le faire. Je veux le voir. Je crois la comprendre. Je désire en prendre trois. Je ne peux pas en acheter.Le pronom personnel est l’un des chapitres les plus importants et les plus complexes de la grammaire française. Avant de se lancer dans l’étude des pronoms personnels, qui concentrent un nombre important de difficultés, il faudra s’assurer que les apprenants possèdent bien les points suivants : • Le système phonique et intonatif du français.
Nous allons devoir manipuler bon nombre de traits pertinents : genre, nombre, personne, caractère dénombrable ou pas, réfléchi, réciproque. Nous allons devoir nous occuper de problèmes dus à la prononciation et à l’intonation, à la fonction syntaxique, pour pouvoir choisir le bon pronom et le placer au bon endroit.Bref, nous allons avoir de quoi nous occuper.
Nous allons essayer de regrouper les difficultés et d’assurer une progression dans l’apprentissage.
Nous allons apprendre à placer les pronoms dans la phrase selon les cas.
Impératif et ordre des pronoms
Problèmes particuliers
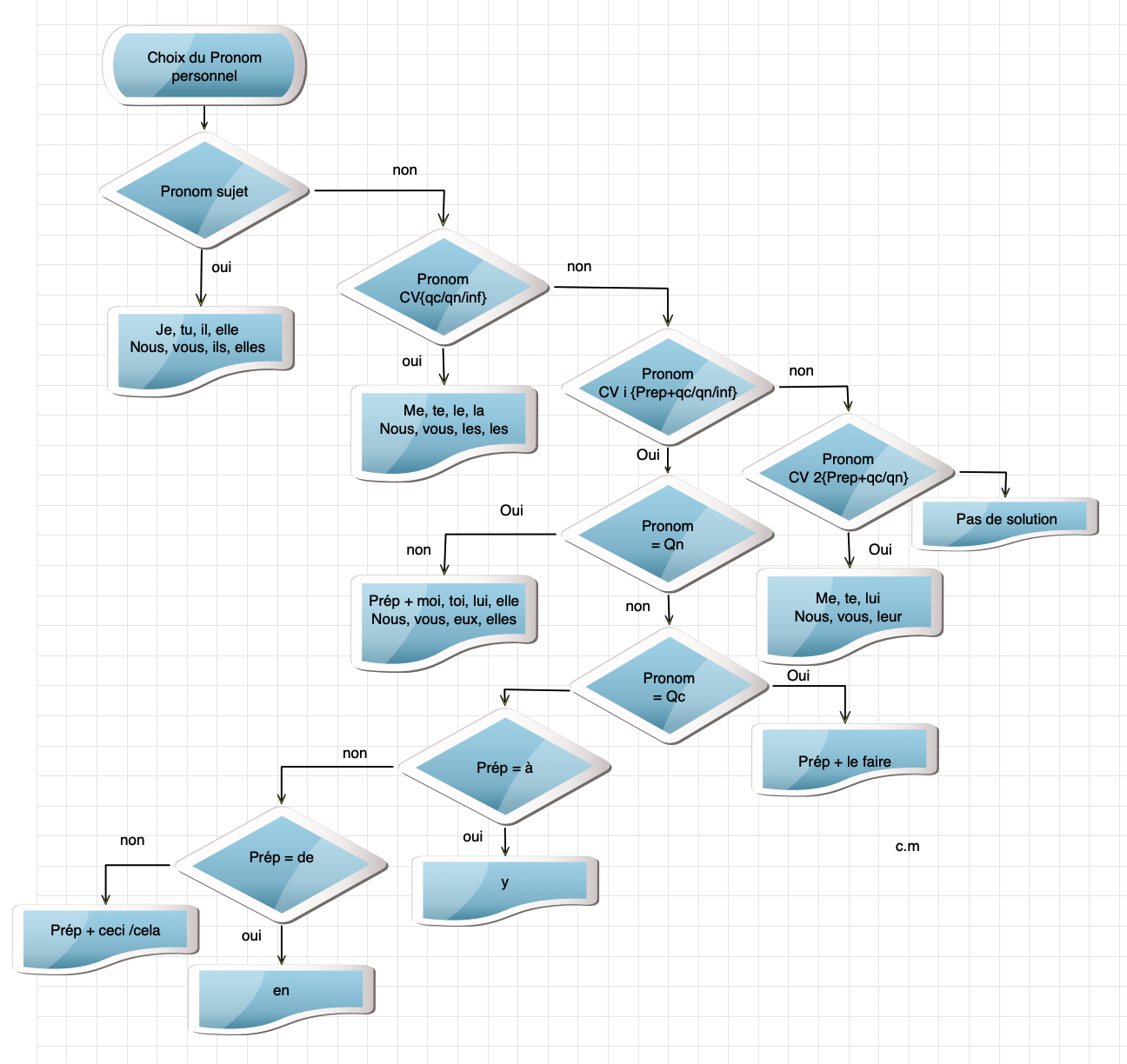
On peut classer les pronoms personnels selon leur fonction syntaxique, mais sans trop aller dans les détails.
Nous aurons plusieurs familles classées selon leur fonction : un groupe sujet, un groupe CV{—} (ex cod) et un groupe de pronoms selon la valence qc/qn à qn, regroupant les CVi{prép=à qc/qn/inf}, puis, les autres CV(x), quelles que soient la préposition (=x) ou la fonction.
Nous aurons ensuite la famille des pronoms toniques, qui ont en commun le fait d’être soumis à l’accent tonique, et doivent donc se trouver en fin de mot phonique.
Enfin, nous aurons une famille particulière, qui s’emploie avec les verbes pronominaux, les réfléchis.
Voici un tableau récapitulant les pronoms sujets.

Les pronoms se classent par personne et par nombre. Seule la 3e personne distingue le genre, féminin ou masculin.
Les autres pronoms transmettent pourtant le genre, sans qu’ils en portent le moindre signe. En effet, cela se remarque au participe passé qui s’accorde avec le sujet, ou avec un adjectif attribut.
Ex : ✦ Juliette dit : « Je suis bien contente de connaître Roméo. »
Vous aurez sûrement remarqué le –e de contente, dû au fait que le sujet je est féminin, puisqu’il est représenté par Juliette.
Notons enfin que je s’écrit j’ devant voyelle. Les autres pronoms permettent de faire une liaison, que ce soit avec le l' (il, elle), ou avec le s' prononcé en sonore [z] (nous, vous, ils, elles). Même tu, en transformant le [ u ] en semi-consonne [ ɥ ], permet d’intégrer la voyelle qui suit dans la syllabe commençant par t. On remarquera que dans le langage familier, beaucoup de tu se retrouvent transformés en t’ : ✦ Si t’es pas content, tu dégages ! On remarquera la disparition simultanée du ne de la négation.
Particularités de certains pronoms
On mettra l’accent sur le pronom on, qui a deux emplois différents :
Il est 3e personne du singulier indéfini, et représente ainsi n’importe qui, par exemple dans des conseils ou des interdictions :
Il est aussi l’équivalent familier de nous :
Il est aussi employé par certaines personnes comme un vous familier. Par exemple, à quelqu’un qui prend le frais sur son balcon, on pourra lui dire :
Et la réponse pourra être : Oui, on prend le frais. Le on aura alors la valeur nous, ou tout simplement je.
Exercice n° 20 : qui est « on » ?
Le but est d’apprendre à interpréter les signes syntaxiques, tels que les terminaisons d’accord, pour bien comprendre qui est on.
Les emplois du pronom sujet
Bien sûr, le pronom personnel s’emploie avec un verbe. Si on l’emploie sans verbe, il faut prendre le pronom dans la catégorie des pronoms toniques.
✦ « Qui a envie d’aller au cinéma ?
✦ — Moi ! »
C’est logique, puisqu’on ne peut employer un pronom seul qu’en mettant un accent tonique. Or, je, tu, il et ils ne peuvent pas être accentués.
L’inversion du sujet
Nous avons déjà abordé le problème de l’inversion du sujet dans le chapitre 4 sur l’interrogative.
Bien sûr, lorsque l’on pose une question sur le sujet, avec qui ou qu’est-ce qui, on ne peut pas faire l’inversion du sujet, celui-ci étant un mot interrogatif, qu’il faut mettre en tête de la phrase.
Le sujet est un substantif, avec lequel on peut faire l’inversion.
Ce sera le cas lorsque la question porte sur le CV{—} (l’objet direct) non-animé:
✦ Qu’a vu ton frère, en Afrique ?
Mais lorsque la question porte sur un CV{—} (cod) animé, cela ne sera pas possible.. En effet, dans :✦ Qui a vu ton père ?
Le sujet est qui, et ton père est CV{—} (cod) . Dans le cas inverse, on dira plutôt :
✦ Qui ton père a-t-il vu ?
Dans ce cas, le père ne peut être que sujet, et qui est CV{—} (cod).
Apprenez aux apprenants à distinguer si qui est sujet ou CV{—} (cod)..
✦ Qui a photographié ta sœur ? Qui = sujet. Sœur= CV{—} (cod)..
✦ Qui ta sœur a-t-elle photographié ? Qui = CV{—} (cod).. Sœur = sujet.
Ensuite, apprenez-leur à poser la bonne question.
Ce sera aussi le cas avec les pronoms interrogatifs où et comment :
✦ Comment va ton père ? = Comment ton père va-t-il ?
✦ Où va ton père ? = Où ton père va-t-il ?
✦ Où va travailler ta mère ? = Où ta mère va-t-elle travailler ?
Apprenez à poser la bonne question avec où et comment.
Posez une question sur la partie soulignée
Ma voisine va au travail à pied. Comment va-t-elle au travail ?
Mon voisin va au marché à vélo. Où va-t-il à vélo ?
Le sujet est un substantif, et on fait l’inversion avec un pronom personnel.
Il en est ainsi dans tous les autres cas où le sujet est un substantif.
✦ Les allocations sont-elles suffisantes pour payer la crèche du bébé ?
✦ Pourquoi les allocations chômage sont-elles payées tous les quinze jours ?
✦ À qui le professeur a-t-il donné 2 heures de colle ?
Apprenez à poser la bonne question en repérant le sujet.
À trouver le pronom qui correspond.
Et à faire l’inversion, même si le verbe est à un temps composé, ou s’il est pronominal.
Le sujet est un pronom personnel, et on fera l’inversion avec.
Si le sujet est un pronom personnel, il ne sera pas difficile de faire une inversion avec, sauf, bien sûr, si la question.
porte sur le sujet (cf. § 4.2.2.1)✦ Il a mangé tout le gâteau ? (Intonation montante à la fin)
✦ A-t-il mangé tout le gâteau ? (Intonation montante à la fin)
✦ Qu’a-t-il mangé ? (Intonation montante au début sur le mot interrogatif)

Notons d’abord que devant voyelle ou h muet, me, te, le, la deviennent respectivement m’, t’, l’ et Notons ensuite que les pronoms personnels se divisent en deux catégories : les définis et les non définis. Les définis sont variés, puisqu’ils changent selon le genre, le nombre et la personne. Les pronoms de la 3e personne du singulier font la différence entre le masculin le et le féminin la). Au pluriel, il n’y en a qu’un, les, quel que soit le genre. Rappelons-nous que, comme pour le pronom sujet, le pronom personnel défini transmet le genre, que cela se voie, comme pour le ou la, ou non. Une femme pourra raconter à une amie : ✦ Mon futur mari m’a découverte dans un bal, alors que nous nous étions déjà rencontrés plusieurs fois. Le verbe découvrir est conjugué avec avoir, et le CV{—}(cod) m’ est placé avant. Comme il est féminin, il faudra accorder le participe passé.
4.2.2.2 Les indéfinis sont beaucoup moins variés.
Avec négation, c’est en.
✦ Des cigarettes, je n’en ai pas.
À la forme affirmative, les dénombrables seront accompagnés de un (ou deux, trois etc.)
✦ Des livres, j’en ai cinquante.Si l’on se limite à en, c’est qu’on ne veut pas en donner le nombre : Des livres, j’en ai.
Les non dénombrables, eux, se résument à en, puisqu’on ne peut pas les compter, et que, donc, on ne peut pas en donner le nombre.
Attention, on ne peut pas faire l’accord comme ci-dessus avec en placé avant, qui ne transmet ni le nombre, ni le genre :
✦ Des livres, j’en ai possédé plusieurs.
Il n’est pas permis de mettre un –s à possédé.
En fait, il semblerait que la langue considère la partie placée (ici : plusieurs) après comme une partie du CV{—}(= cod), le en signifiant de qc :
✦ J’en possède deux, de ces livres.
En correspond à de ces livres, qui comporte un de, et n’est donc pas un CV{—}, mais un CV(de), un complément avec pour préposition : de.
Cette forme avec en est donc un curieux CV{—} (c.o.d .), puisqu’il fait référence à une préposition, et qu’il est de ce fait un CV{Prép=de}) (un c.o.i.)
Les solutions et les explications se trouvent dans ce tableau :

Nous en arrivons maintenant aux pronoms personnels compléments avec préposition, que nous devrons diviser en deux catégories :
Les pronoms CVi{prép=à qc/qn/inf} dans la valence qc à qn/qc, que nous noterons : CV+(à)
Les pronoms CV(x) dans les autres valences ou compléments circonstanciels.
La différence est assez grande puisque :
En ce qui concerne les animés, les pronoms CV2+(à) dans la valence qc/qn à qn sont remplacés par le pronom personnel qui vient se placer avant le verbe.
✦ J’ai écrit une lettre à ma tante. — écrire qc à qn == Je lui ai écrit une lettre. CV+(à)
CVi{prép=à qc/qn/inf} parler à qn — Je lui ai parlé.
Tableau des pronoms dans valence CVi{Prép=x}, avec x = à, de, etc.

Pour s’y retrouver :
o Vous avez en haut les CVi{prép=à qc/qn/inf} dans la valence qc à qn/qc (anciennement compléments d’attribution). Le pronom se place devant le verbe, sans la préposition, et on peut ne pas faire de différence entre animés et non-animés.
Si ce dernier exemple vous gêne, vous pouvez dire aussi : J’en ai rallongé le pied (en= de la table) et traiter ainsi cette sorte de verbes comme les autres.
Remarque : le verbe obéir à qn/qc fonctionne comme ces verbes quand le pronom est animé.
o Vous avez en bas tous les autres verbes qui comportent une ou plusieurs valences. Dans ces cas :
• Vous devrez employer la préposition suivie du complément et placer le groupe après le verbe : ✦ J’ai parlé d’elle à mes amis. (parler de qc à qn)
• Vous devrez également faire la différence entre animés et non-animés.
Notez que pour le non-animé, lorsqu’une préposition autre que à (qui donne y) et de (qui donne en) est utilisée, le pronom est remplacé par un adverbe correspondant à la préposition.
Si vous ne trouvez pas d’adverbe, il vous reste la solution d’employer la préposition suivie d’un pronom démonstratif.
Comme il y a un adjectif numéral, on aurait pu employer aussi un pronom numéral : entre les deux.
Pour résumer, dans ce cas, il faut se montrer inventif.
Vous voyez que pour faire un exercice sur ce genre de pronoms, il va falloir faire fonctionner son cerveau. Nous allons donc proposer deux exercices :
Recherches grammaticales :
Nous allons d’abord proposer 3 phrases :
Vous voyez tout de suite que ces exemples se ressemblent beaucoup, avec une partie commune : vous nous avez lavé…, et une différence minime, l’accord du participe qui, lui, est chaque fois différent.
Ces exemples poursuivent un double but : trouver les raisons de l’accord, et mettre au point une méthode pour identifier la fonction de nous, et des autres pronoms. Vous trouverez l’exercice dans la partie recherches grammaticales de ce chapitre.
Les pronoms de la 1e et de la 2e personne sont identiques, et s’emploient avant le verbe, qu’ils soient CV{—}(= cod) ou CV+(à) dans la valence qc/qn à qn.
Nous allons nous employer à montrer comment détecter les uns et les autres, et nous terminerons par un exercice nous permettant d’appliquer notre propre règle.
Voici deux phrases.
Réfléchissez ensemble sur ces deux exemples. Recherche 25
Exercice n° 25Règle :
Les verbes occasionnellement pronominaux qui se conjuguent avec avoir dans tous les cas, sauf lorsque le sujet agit sur lui-même, suivent dans tous les cas les règles d'accord selon avoir.
Ce pronom s’emploie lorsque l’on fait porter l’accent tonique dessus :
Soit au début de la phrase, dans un mot phonique créé pour :
Ou encore lorsque le pronom tombe sur une syllabe accentuée :

Le pronom réfléchi ne l’est pas par sa fonction ou par la présence d’une préposition, mais il est dû à un fait un peu particulier : lorsque le sujet fait l’action sur lui-même, on est obligé d’employer un verbe pronominal, lequel se conjugue avec un pronom réfléchi.
Ex :Mais :
Voici le tableau des pronoms réfléchis :

Tableau des fonctions

L’ordre des pronoms personnels.
Les pronoms précédés d’une préposition se retrouvent forcément après le verbe, avec la préposition.
✦ Il a pensé toute l’année à ses vacances.
Mais les pronoms personnels, utilisés dans le cadre de la valence sont, lorsqu’ils se réfèrent à un animé, à utiliser dans l’ordre suivant, qui dépend de la personne du pronom CV+(à).
Si celui-ci est à la 1e ou à la 2e personne, du singulier comme du pluriel, nous aurons l’ordre :
CV+(à), CV{—}, y, en
✦ Voici les alliances. À l’église, tu nous les y donneras. (donner qc à qn)
✦ Voici les maillots. Nous allons au stade. Tu nous y en donneras deux à chacun
On remet au témoin les alliances pour les mariés. Il devra nous les donner à l’église.
La valence est : Donner qc à qn
Qc = les alliances (Complément sans préposition) == les 2 alliances = CV{—}== en .. deux
À qn= à nous == nous = CVi{Prép = à}
Aux mariés == leur = CV2{Prép = à)
✦ Tu nous (Tu leur)
en donneras 2. En = CV(de)
À l’église (c. circonstanciel) == y = CC{Prép = à}
✦ Tu nous les (Tu les leur) y donneras
Bien sûr, nous allons proposer un exercice sur la place des pronoms, mais que nous compléterons avec l’exercice suivant sur la place des pronoms avec l’infinitif.
Ordre changé à l’impératif
À l’impératif, à la forme négative, l’ordre des pronoms est toujours le même, quelle que soit la personne du CV+(à) : CV{—} + CV+(à).
Nous remettons l’exercice à l’exercice général sur la position des pronoms personnels.
Position des pronoms personnels avec infinitif.
Lorsque ce verbe est un verbe de perception, les pronoms se placent avant ce verbe :
C’est la même chose pour les verbes faire et laisser :
Dans les autres cas, le pronom se place devant le verbe auquel il se rapporte, donc, l'infinitif dans les cas qui suivent:
Le livre Enseigner la Valence des verbes vient de sortir. il contient le texte complet de la grammaire de ce site et les activités et exercices pour les apprenants.
++ © Christian Meunier ++