Topogramme de chacun des temps
Indicatif présent
Indicatif passé simple
Indicatif imparfait
Imparfait / Passé simple
Quand/lorsque temporels
Temps composés de l'indicatif
Futur simple du futuro-conditionnel
Conditionnel présent
Conditionnel passé 1 du futuro-conditionnel
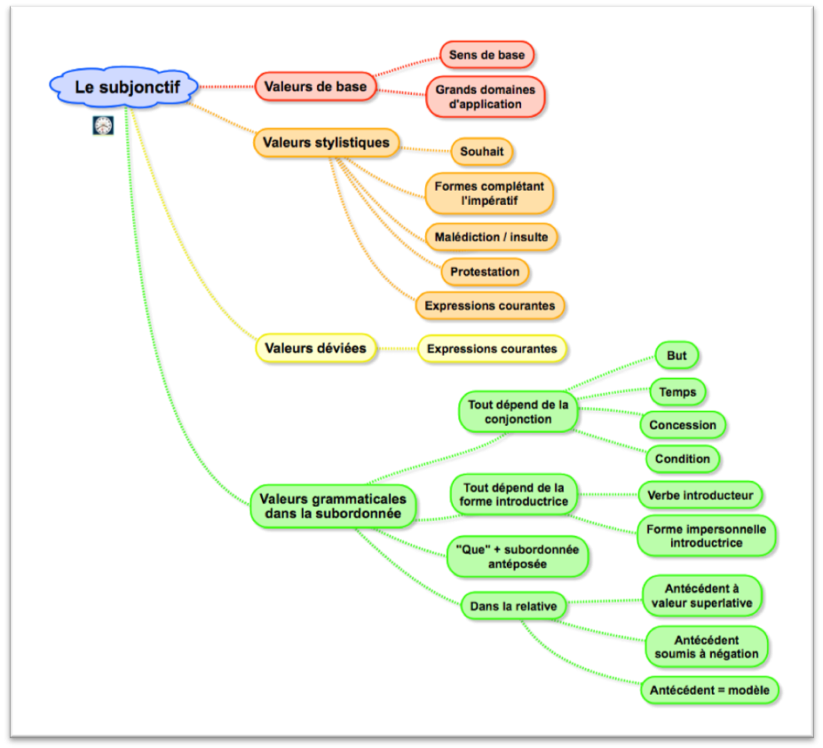
Subjonctif
Impératif
Participe
Infinitif

Le livre Theorie des Temps grammaticaux est en préparation
++ © Christian Meunier ++