Actu
Articles
Présentation du Site
Documents
Apprenants
Outils
Contacts
Retour
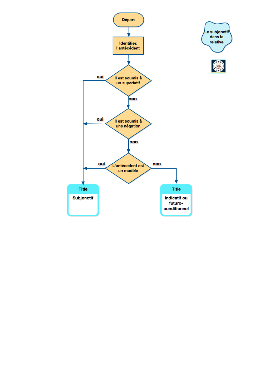
Le subjonctif dans la relative
Choisissez un chapitre :
Documents
sous chapitre :
Liste des Tpt
Emploi du Présent de l'indicatif
Le Passé simple
Emploi de l'Indicatif Imparfait
L'Imparfait : Valeurs de Base
Imparfait / Passé simple: Base
Imparfait / Passé simple Tout dépend du verbe
Imparfait/ P. simple Dépend de la Conjonction
L'Antériorité dans la Subordonnée
Le futur simple du futuro-conditionnel
Le conditionnel présent du futuro-conditionnel
Emploi des temps composés du futuro-conditionnel
L'emploi du subjonctif : Subjonctif 1
L'emploi du subjonctif : Subjonctif 2
L'Impératif
Les valeurs du participe
Les valeurs de l'infinitif
Le Discours indirect : Choix des Conjonctions
Le Discours indirect : Choix des Temps
Le subjonctif dans la relative
Les temps de la simultanéité au contact
Comment ça marche ?
Pages à feuilleter...
<<
précédente
|<>|
suivante
>>
Nouvelles...
Le livre
Theorie des Temps grammaticaux
est en préparation
++ © Christian Meunier ++